科研管理

学院科技项目首次入选浙江省“尖兵领雁+X”科技计划项目
作者:  来源:  发布时间:2024-12-05  发布者:黄杰

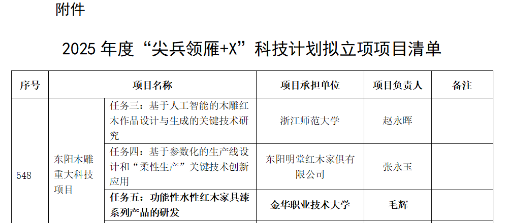
近日,浙江省科学技术厅公布2025年度“尖兵领雁+X”科技计划项目,学院毛辉教授申报的《功能性水性红木家具漆系列产品的开发》项目成功入选,这是我校首次主持立项该项目,标志着学校在重大项目攻关方面迈出了重要的一步。

 “尖兵领雁+X”研发攻关计划由省级财政资金设立,围绕建设“互联网+”、生命健康和新材料三大科创高地和抢占“碳达峰、碳中和”技术制高点,聚焦十大标志性产业链、未来产业等重点领域,兼顾社会公益等重大技术需求,在全省范围内公开征集榜单,是浙江省为突破关键核心技术、推动经济社会高质量发展而设立的重大科技专项。立项后,可获得最高1000万元的省科技专项资金补助。《功能性水性红木家具漆系列产品的开发》项目紧紧围绕我省重大战略建设需求以及“315”科技创新体系和“415X”先进制造业集群发展要求,开发具有耐污、防霉、抗菌等功能多样性的水性红木家具漆,支撑金华木雕历史经典产业高质量发展。

学校及学院高度重视科研项目申报和科技创新类人才梯队培养,通过构建科研平台、引进高水平人才、优化科研机制、加强校企合作以及推动科研成果转化等多种措施,有效推动科研工作,为地方经济社会发展作出重要贡献。接下来,学院将进一步推动高水平项目的培育和申报工作,努力提升高水平代表性科研项目的数量,推动学校在科技创新和产业升级领域研究再上新台阶。

 

办公室:0579-82264066(兼传真)

地 址:金华市海棠西路888号科教实训基地南楼

COPYRIGHT ◎ 金华职业技术大学 制药工程学院 ALL RIGHTS RESERVED. 浙ICP34495845号 后台管理